
提供靜電防霾紗窗的規劃與安裝服務,防霾紗窗能有效攔截 PM2.5、灰塵、花粉及煙味等懸浮微粒,助您享受更清新的空氣。




| 靜電式防霾紗窗 | 薄膜式防霾紗窗 | 傳統紗窗 | 傳統紗窗 | 不鏽鋼紗窗 | |
|---|---|---|---|---|---|
| 紗網材質 | 帶靜電聚酯纖維 ![]() |
高密度纖維 | 尼龍線紗網 | 牛筋紗網 | 不鏽鋼 |
| 防塵效果 | ★★★★★ ![]() |
★★★☆☆ | ★★☆☆☆ | ★★☆☆☆ | ★☆☆☆☆ |
| 紗窗優點 | 防蚊蟲和空氣髒污且透風、耐用性高 ![]() |
防蚊蟲和空氣髒污 | 透氣便宜好更換 | 彈性好、耐熱、耐洗又耐曬 | 防盜、耐久性和硬度高 |
| 紗窗缺點 | 風大影響些許阻隔效果![]() |
不透氣、透視度低 | 容易變形、斷裂 | 價格比尼龍線紗網高 | 彈性差易導熱,成本較高、操作不當易變形 |
| 適用住家 | 家中有幼兒、長輩、過敏體質的人 | 家中有幼兒、長輩、過敏體質的人 | 高樓層住家、一般住家 | 低樓層住家、需經常清洗紗窗的住家 | 家中有寵物或老鼠的住家 |

防霾紗窗能有效過濾50%以上PM2.5懸浮微粒,特別適合兒童與長者,減少空氣污染影響。

春季花粉濃度激增,紗窗有效阻隔過敏原,維持室內空氣清新,提升居住舒適度。

一般紗窗無法完全防蚊,防霾紗窗兼具防蟲與空氣過濾功能,守護家人安全。

室外的油煙會污染室內空氣,紗窗能有效阻隔油煙微粒,讓家中保持清新。

戶外灰塵常透過紗窗進入室內,防霾紗窗減少灰塵堆積,讓清掃更輕鬆。

紗窗具有高透氣性與優良視野,不僅讓空氣流通,還能保持室內明亮舒適。
歐盟 | REACH安全檢驗認證

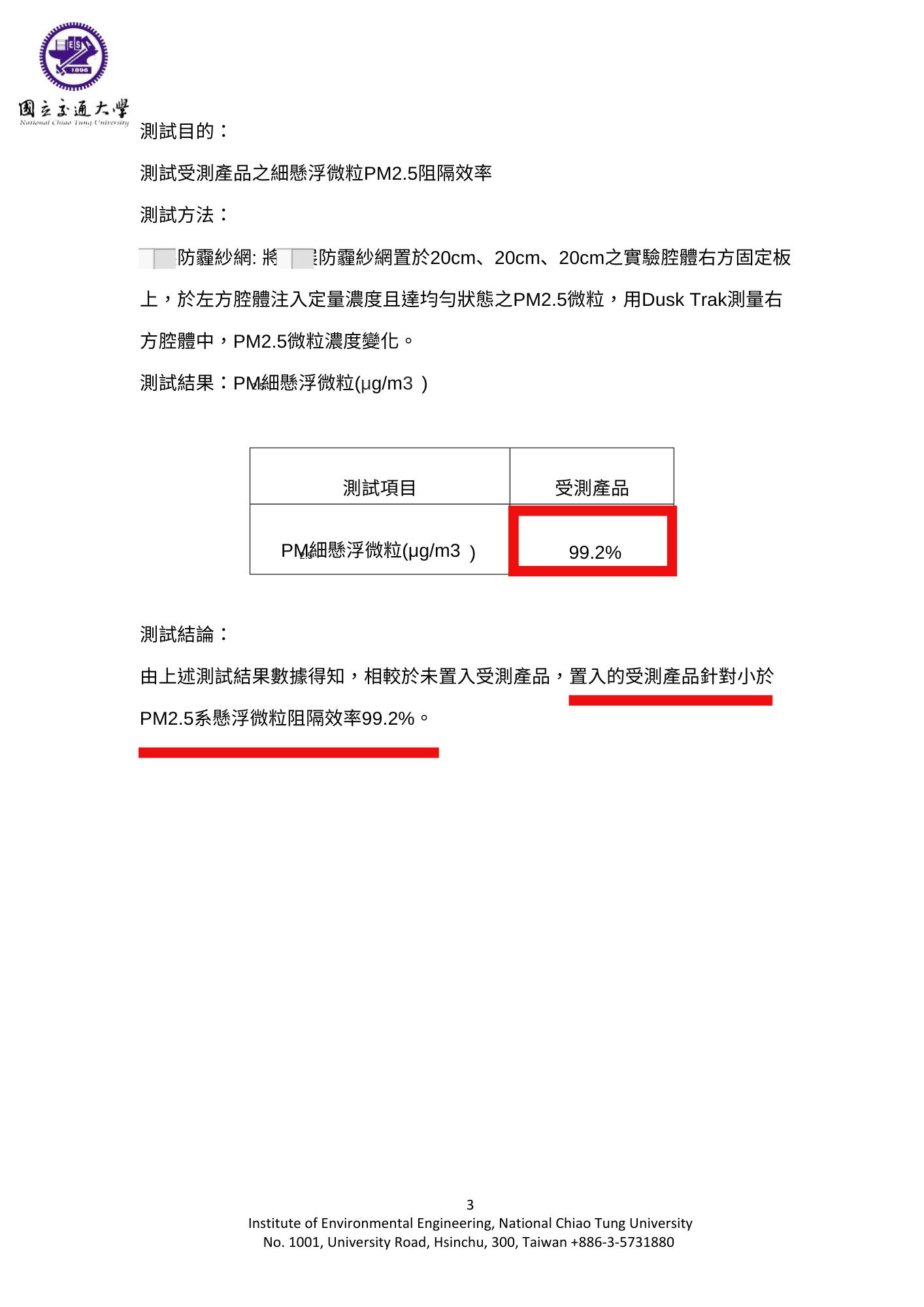
交大 | PM2.5阻隔效率99.2%

SGS | 抑菌報告(抗菌率99%以上)





